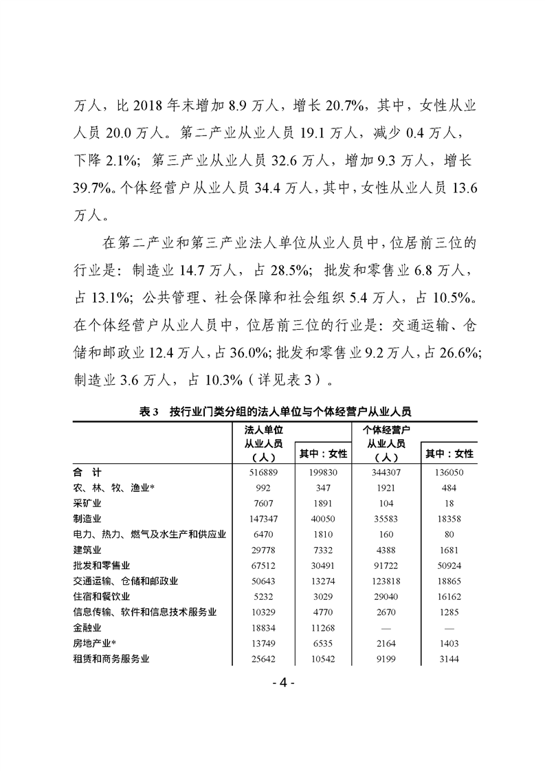
当前位置:首页 > 数据发布 > 统计公报

营口市第五次经济普查公报

来源:综合

作者:

发布时间:2025-08-08

【字号:

分享:






































  • 附件:
  • 视频:
扫一扫在手机打开当前页